Abstract
Introduction: Acute lymphoblastic leukemia (ALL) is the most common pediatric cancer. While the prognosis for children diagnosed with ALL has significantly improved in recent decades, the outlook for infants (under 12 months of age) with ALL remains bleak. In particular, patients with a rearrangement in the KMT2A gene (KMT2A-r) frequently relapse and have low event-free survival. Recent work shows that cancer cells from infant ALL patients with KMT2A-r show a high degree of transcriptional similarity to early lymphocyte precursors (ELPs), suggesting a molecular plasticity that may drive the aggressiveness of this cancer. In this study, we extend these findings to patients with germline KMT2A (KMT2A-g) and assess the predictive value of the ELP signature.
Methods: 10x Genomics single-cell Multiome (v1 chemistry) sequencing was performed to generate RNA sequencing (scRNAseq) data for samples collected at diagnosis and remission from 34 patients presenting with ALL at < 12 months of age - 25 KMT2A-r patients and 9 KMT2A-g patients. KMT2A-r patients had either KMT2A-AFF1 (n = 12) or KMT2A-MLLT1 (n = 13) fusions. 19/25 KMT2A-r patients and 0/9 KMT2A-g patients subsequently relapsed. Sequencing data were aligned to GRCh38 and counted using cellranger-6.0.1, with downstream analysis performed using Seurat 4.0.2 in R 4.0.3. A logistic regression model from Khabirova et al., 2022, fit on published scRNAseq data from fetal bone marrow cells (Jardine et al., 2021), was subsequently tested on sequencing data to produce similarity scores for each infant ALL cell to cell types along the hematopoietic developmental trajectory.
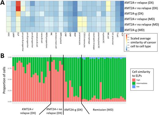
Results: Our findings confirm that cells from infant ALL patients with KMT2A-r show a high degree of transcriptional similarity to ELPs (Figure A). We find that this holds true at diagnosis (DX) regardless of whether the patients later relapsed or not. Moreover, we observe that in KMT2A-g infant ALL patients, cells show a lower degree of similarity to ELPs than their KMT2A-r counterparts, but nonetheless show a greater similarity to ELPs than other hematopoietic cells. We do not observe a high degree of similarity to ELPs at remission (MD) in any patient group, supporting the idea that it is leukemic blasts that are similar to ELPs. Strikingly, we also observe that among KMT2A-r patients, a higher proportion of cells highly similar to ELPs is not predictive of subsequent relapse (Figure B).
Conclusions: Here we confirm that KMT2A-r infant ALL cancer cells are transcriptionally similar to ELPs, highly plastic hematopoietic progenitors. This plasticity may play a significant role in the aggressiveness of this cancer. We show that this similarity does not exist to the same extent in KMT2A-g patients, consistent with their better prognosis. Additionally, we demonstrate that proportion of ELP-like cells is not predictive of relapse among KMT2A-r patients, suggesting that more work is needed to better understand the significance of similarity to ELPs in this disease. Deeper investigation of gene expression in ELP-like leukemic blasts will shed further light on the molecular mechanisms of this cancer and facilitate improved treatment selection and development of novel therapies for infants with ALL.
Disclosures
Bernt:Syndax: Research Funding; Epizyme: Patents & Royalties; Merck: Other: Husband is an employee of Merck and has stock. Guest:Syndax Pharmaceuticals: Membership on an entity's Board of Directors or advisory committees; Jazz Pharmaceuticals: Speakers Bureau.
Author notes
Asterisk with author names denotes non-ASH members.
